什么是元宇宙?元宇宙数字货币有哪些?
说起元宇宙,大家可能近期都有所耳闻,最近在区块链领域中,这一概念很火爆。其实元宇宙这个词来自于尼尔·斯蒂芬森的科幻小说《雪崩》,在这本书里,元宇宙就是一个平行于现实世界的虚拟世界,所有现实中的人都在网络中有一个分身。元宇宙作为一个在区块链的基础上建立的虚拟世界,让虚拟更加接近现实,让人们对于虚拟现实技术有了更多的憧憬。下面一起来看看什么是元宇宙以及元宇宙数字货币盘点吧!

什么是元宇宙
元宇宙”的英文为Metaverse,由Meta和Verse组成, 在计算机领域meta称为“元”,而verse是宇宙universe的缩写。
Metaverse是一个虚拟时空间的集合,由一系列的增强现实(AR),虚拟现实(VR)和互联网(Internet)等技术支持的虚拟现实的网络世界。
元宇宙这个词源于 1992 年尼尔·斯蒂芬森的《雪崩》,这本书描述了一个平行于现实世界的虚拟世界,Metaverse,所有现实生活中的人都有一个网络分身 Avatar。维基百科对元宇宙的描述是:通过虚拟增强的物理现实,呈现收敛性和物理持久性特征的,基于未来互联网,具有链接感知和共享特征的 3D 虚拟空间。
正如电影《头号玩家》的场景,在未来的某一天,人们可以随时随地切换身份,自由穿梭于物理世界和数字世界,在虚拟空间和时间节点所构成的「元宇宙」中学习、工作、交友、购物、旅游等。元宇宙,这个建立在区块链之上的虚拟世界,去中心化平台让玩家享有所有权和自治权。通过沉浸式的体验,让虚拟进一步接近现实。

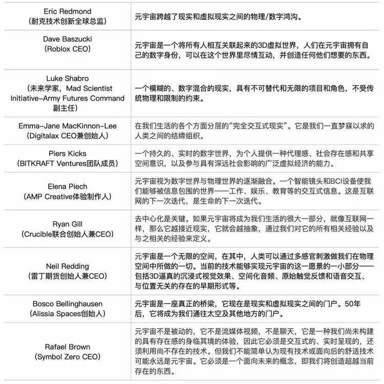
多位从业者和和专家从不同角度给出到对元宇宙的认识和界定
元宇宙发展迅速
2020年4月,美国歌手Travis Scott在Epic Game旗下的《堡垒之夜》中举办了一场线上虚拟演唱会,吸引了超过1200万名玩家参加。Facebook也推出了VR社交平台Horizon,人们可以在其中创造世界,社交方式将不再局限于打字和语音。网易投资了类似于《第二人生》3D社交平台Imvu,专注于利用VR和3D技术创造虚拟世界的“现实社交”。2018年,美国科幻冒险片《头号玩家》中的虚拟世界“绿洲”就是“元宇宙”。
2021年3月10日,在线游戏创作平台Roblox作为“元宇宙”概念股成功登陆纽交所,上市首日市值突破400亿美元。而腾讯在2020年 2 月参投Roblox 1.5 亿美元 G 轮融资,并独家代理 Roblox 中国区产品发行。
2021年4月12日,英伟达CEO黄仁勋宣布英伟达将布局“元宇宙”业务;4月13日,美国游戏公司Epic Games宣布获得10亿美元融资,并声称此次融资主要用于开发“元宇宙”业务。此外,Facebook、微软、字节跳动等巨头也都对“元宇宙”进行投资。
元宇宙的技术基础
在技术视角下,技术意义的「元宇宙」包括了内容系统、区块链系统、显示系统、操作系统,最终展现为超越屏幕限制的 3D 界面,所代表的是继 PC 时代、移动时代之后的全息平台时代。支持「元宇宙」的技术集群包括 5 个板块:
其一,网络和算力技术:包括空间定位算法、虚拟场景拟合、实时网络传输、GPU 服务器、边缘计算,降低成本和网络拥堵;
其二,人工智能;
其三,电子游戏技术:如支持游戏的程序代码和资源(图像、声音、动画)的游戏引擎;
其四,显示技术:VR、AR、MR,特别是 XR,持续迭代升级,虚拟沉浸现实体验阶梯,不断深化的感知交互;
其五,区块链技术:通过智能合约,去中心化的清结算平台和价值传递机制,保障价值归属与流转,实现经济系统运行的稳定、高效,透明和确定性。

元宇宙以「硬技术」为基础,包括计算机、网络设备、集成电路、通信组件、新型显示系统、混合现实设备、精密自由曲面光学系统、高像素高清晰摄像头。
元宇宙形成的产业链包括微纳加工、高端制造、高精度地图、光学制造等,例如衍射波导镜片、微显示和芯片制造以及相关的软件产业。最终,元宇宙的运行需要物理形态的能源。
元宇宙数字货币有哪些?
1.MANA
Decentraland(数字货币代码:MANA)包括一个去中心化的领地所有权账本、一份描述每块领地内容的协议以及用户互动的点对点网络。Decentraland是一个分布式共享虚拟平台。在这个平台上,用户可以浏览和发现内容,并与其他人和实体互动。用户还可以通过基于区块链的土地账本宣称对虚拟领地的所有权。领地由直角坐标(X,Y)来划定,其所有者可以决定领地上发布的内容,包括从静态3D场景到游戏等互动式系统。领地是存储在以太坊智能合同中的不可替代的、可转移的稀有数字资产,可用名为MANA的ERC20代币购买。MANA代币可以用来购买领地、商品和服务,还可以作为激励措施来鼓励内容创造和用户采用度,进而实现一个去中心化的虚拟世界。
2.AXS
Axie Infinity(AXS币)是一个建立在以太坊区块链上的,受神奇宝贝启发的数字宠物世界。任何人都可以通过参与游戏和对游戏世界做出贡献来获得代币奖励,项目愿景是将工作和娱乐成为一体。Axie Infinity成为一个集收集、训练、饲养、战斗、社交玩法于一体数字宠物社区,每个Axie都有独特的遗传数据存储在以太坊链上,具备独特的价值。
3.SAND
The Sandbox(SAND币)是一个虚拟游戏世界,通过基于以太坊的功能型代币SAND,玩家可以创建和拥有不同的游戏体验,并从中获得收益。游戏玩家可以通过The Sandbox Game Maker,来创建数字资产(非同质化代币,也称NFT),将其上传到商店,并通过简单的拖拉方式来创建游戏体验。The Sandbox是一个社区驱动的平台,其中创造者可以货币化体素资产和游戏经验的块链。沙盒元宇宙由166,464个LANDS组成的地图组成。
4.CHR
Chromia(CHR币)是一个新的区块链平台,主要用于去中心化应用程序。相比于以太坊,Chromia最大的优势更快的速度和更灵活的收费策略。它是针对现有平台的缺点而设计的,旨在使新一代程序(dapps)能够扩展到当前可能的范围之外。Chromia既是一个区块链,也是一个关系数据库。这意味着分散式应用程序(dapps)可以以全世界开发人员都熟悉的方式编写,无论是大型企业应用程序、游戏还是小型项目。
5.TLM
TLM是Alien Worlds项目代币,Alien Worlds是NFT DeFi的元宇宙,可以模拟玩家之间的经济竞争与合作。 通过激励玩家获取Trilium(TLM),用户可以控制自治组织(Planet DAO)并获得更多游戏玩法。
在Alien Worlds 的宇宙中,玩家可以获取NFT(数字游戏物品)来挖掘TLM,进行战斗并完成游戏中的任务。 根据他们的策略,玩家可以购买和组装最适合其游戏玩法的NFT。 此外,玩家可以通过选举六个Planet DAO的委员来参与管理,从而影响游戏的方向。
6.SLP
SLP(Small Love Potion)是一种可以在以太坊区块链上使用的ERC-20代币。Axie Infinity是一款在以太坊区块链上运行的游戏(dapp),用户可以在这里收集、饲养、繁殖和战斗名为axies的虚拟生物。Axies和现实生活中的宠物非常相似,每一个都有自己独特的特征和外表。
以上就是什么是元宇宙?元宇宙数字货币有哪些?的详细内容,更多关于元宇宙数字货币介绍的资料请关注欧意下载其它相关文章!
2