许曦扬:降息落地美指绝地反弹,决议周后半程汇市或转向
更新时间:2025-09-18 16:16:48 •阅读 0
今日交易贴士
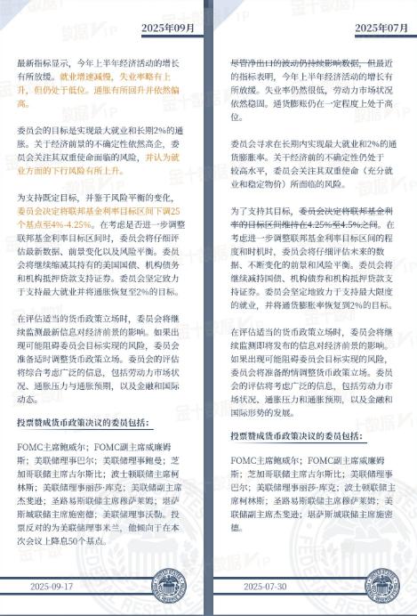
隔夜,市场翘首以盼的降息终于落地了。美联储在货币政策委员会FOMC会后公布,联邦基金利率的目标区间从4.25%至4.5%降至4.00%至4.25%,降幅25个基点。这是美联储今年开年以来九个月内首次决定降息。联储自去年9月到12月连续三次会议降息,本周再度行动后,本轮宽松周期的合计降息降幅达125个基点。本次决议声明新增指出美国就业增长已放缓、失业率略升、就业下行风险增加、风险平衡已转变,删除劳动力市场稳健的措辞。

美联储9月与7月声明对比。
不出意料,川总“钦点”的新晋理事米兰一人投反对票,主张降息50基点,上次会议投票反对的沃勒和鲍曼均支持本次利率决议。利率预测中位值显示联储预计今年共降息三次,较上次增一次,明年再降一次。点阵图显示,九人预计今年内再降息两次,人数未过半,六人预计年内不再降息,一人预计降息五次、即今年合计降息150基点。美联储上调今明后年GDP增长预期,下调明后年的失业率预期,上调明后年PCE通胀预期,预计2028年通胀达到目标2%。

美联储9月决议点阵图
至于鲍叔,他表示本次属风险管理型降息,降息50个基点未得到广泛支持;极为罕见的经济局势导致联储利率预测分歧大;就业数据修正大主要源于调查回复率低;AI可能冲击就业入门级岗位、尤其大学毕业生;guanshui传到通胀的过程比预期更慢、幅度更小;重申美联储坚定维持独立性;未直接回应贝森特批评、承诺内审,暗示或进一步裁员。降息落地后,由于降息本身和米兰支持降息50基点的影响,美指首先跳空走低近50点,但鲍叔的讲话与8月在全球央行年会的立场未有太大变化后,且在米兰入驻美联储后,仍重申美联储独立性,美指利空出尽,完全收复跌幅,甚至上冲至日内高点。短线来看,美指继续走高的概率较高。
此外,加拿大央行周三宣布降息,将基准隔夜利率下调0.25个百分点至2.5%,这是自3月以来的首次降息,符合市场及大多数经济学家的预期。不过加拿大央行对未来货币宽松路径保持缄默。声明几乎没有提供未来降息指引,并删除了7月会议中提到的“可能需要进一步降息”的表述。官员们表示未来的货币宽松将谨慎推进,贸易格局变化的破坏性影响将在增加成本的同时继续拖累经济活动。决议公布后,加元兑美元跌至当日低点。加拿大两年期国债收益率几乎未变。隔夜掉期交易员继续完全计入本轮周期内再次降息的可能,并认为10月再次降息的概率约为五五开。

加央行将基准利率下调0.25个百分点至2.5%
今日可继续锁定英国央行决议,此次市场预计其将按兵不动,如符合预期,焦点将集中在有关利率何时可能再次下调的任何信号上。目前英国货币市场反映出,英国央行在2025年再次降息的可能性只有36%左右。决议前激进者可择机高空镑美。
黄金/人民币黄金

黄金拐头下行,失守5日均线,日线RSI自高位回落,4小时呈双顶,下破3650-3655支撑带,短线趋势进一步转弱,如承压于3660下方可继续进空,后市预计将下探3630-3640一带。黄金/人民币如于838附近承压可进空,短线大概率将继续回踩828-830。
白银

白银重幅下挫,日线呈黄昏星,RSI延续回落,4小时呈头肩顶,41.80附近可继续寻找承压做空的机会,下方首先关注41关口支撑,如继续下破,可下看至40.80,40.50。
铂金

铂金收长阴线,下破5日均线,日线RSI跌至50附近,4小时失守上行趋势线,且跌破1360一线支撑,如于1380-1400一带承压可进空。
美原油

美原油小幅阴跌,日线RSI下破50,4小时未能触及65关口,空头力量占优,64附近遇阻可继续进空。
美元指数

美元指数破低反涨,上探5日均线,4小时重新站上97关口,如维稳于上方,后市有望挑战97.50-97.60。
EURUSD

欧美收流星阴线,承压于日线布林上轨,4小时刺破1.19关口后大幅回落,短线趋势转空,1.1830下方可维持高空思路,如下破1.18,可下看至1.1750。
GBPUSD

镑美收倒锤阴线,回踩5日均线,日线RSI走低,日线仍处于大区间震荡格局,且多头动能衰竭,1.3630附近承压可进空,如继续跌破1.36,可看空至1.3550。
AUDUSD

澳美冲高回落,4小时于0.67关口筑顶,0.6660为上方第一强压,如反抽至压力位附近承压可继续做空,短线大概率将下探0.66。
USDJPY

美日止跌反弹,重回5日、10日均线附近,日线RSI升至50左右,短线多单可继续持有,如站上147,可进一步看多至147.60。
CHINA 50

A50收长阳柱,上破5日均线,再度挑战关键压力15200,日线RSI上扬,如守稳15000关口,多单仍可持有,如站上15200,后市预计将上探15500。
BTC 比特币

比特币小幅回落,仍立于10日均线上方,4小时回踩114000附近支撑企稳,如维稳于上方,后市预计仍将挑战118000-120000。